TIE offers more than a range of repair, service and maintenance services.
We offer a complete surgical instrument management solution.
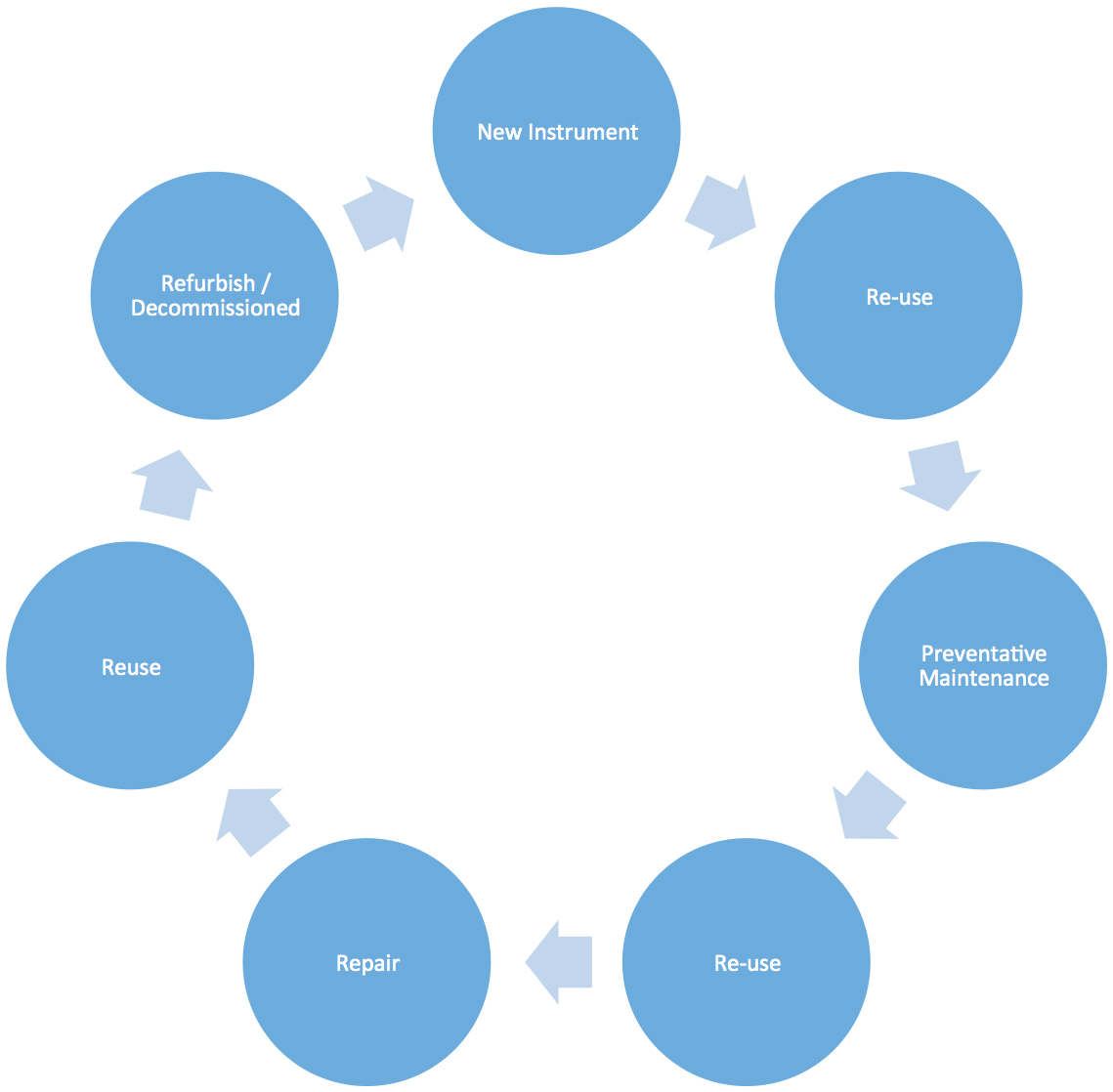
Lifecycle management tracks the non-clinical events to ensure you get the most from your assets, whether it is cost accountability or repair and maintenance transparency TIE is by your side.

TIE is the ONLY independent national service provider for surgical instrument management.
TrackaTool, by TIE is an online solution developed for surgical instrument asset management and is made up of 4 key components.
- Asset Register
- All instruments are individually identified
- Assigned to trays
- Re-order information in one place
- Serial number and batch details logged
- Track instrument age and all warranty details
- Special instrument requests and surgeon preferences
- Live Service and Repair Status
- All current and previous job available to view
- Check job status and job contents
- Check despatch details
- Complete Service Histories
- Complete maintained and service histories for each instrument
- Reported faults and resolutions, costings and dates
- Advanced Reporting Functions
- Reports by manufacturer, model and name
- Perform brand comparisons
- Check instrument longevity and average costing
- Other management KPI’s available